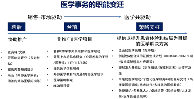
近年来,随着医学事务团队从“幕后”逐渐走向“台前”,企业对医学顾问的要求也越来越高,医学顾问应该是产品、领域、乃至整个行业的专家。作为公司的“科学家”,医学顾问往往被视为专业领域疑难问题的终结者。
然而,在当前医学迎来变革新形势下,医学顾问在日常工作中也面临着越来越多的挑战,诸如:新形势下医学事务工作该何去何从?能否将职能“前移”,提早介入新产品的开发和上市工作,发挥医学大脑的作用,制定产品生命周期管理计划?能否多维度、深度获取临床洞见,探寻背后未被满足的诊疗需求?能否深入浅出,将复杂的临床知识简单化,解答跨部门同事的问题?如何将医学职能的核心价值展现给内外部同事、客户,扭转医学事务部曲高和寡,无人喝彩的局面?

面对以上诸多挑战,作为一名医学顾问,该如何呈现自身价值?
一. 新形势下医学事务工作的变革与定位
在创新驱动的新形势下,未来医学事务工作的两个大方向可能聚焦在两个方面:前移和下沉,因此对医学顾问的工作也提出了新的要求。
医学事务工作前移是行业大趋势。对于企业来说,如需实现商业利益和社会利益的最大化,最重要的一个环节是把产品上市前的准备工作做充分。在这个过程中,上市后医学事务团队作为连接公司内部同事和外部客户的桥梁,发挥着不可或缺的沟通作用。对于一些“救命药”,例如抗癌药、儿童用药、罕见病药品等临床急需药品,我们可以提前介入,洞察不同客户的需求,找到临床上需要优先审评审批的药物缺口,为公司的研发提供依据,助力研究院的研发注册工作提速,这是上市后医学本身具备的得天独厚的优势,也是我们赖以生存并创造价值的基础。
在前移的过程中,医学团队和研发、商务团队的协作必不可少。通过产品上市前的调研预热,和上市后的准入证据提供等工作,与其他业务部门充分沟通协作,最终在同一个公司战略方向上达成一致,帮助企业实现短期业务利益,同时着眼于规划企业的长期业务发展,谋划未来,制定领域的医学策略,贯穿药品生命周期始终,不断增加医学事务部的影响力,体现医学工作的价值。
新形势下,医学事务另一个重要的发展方向是“下沉”。以往创新药的重点关注城市往往集中在北上广等经济发达地区,而在经济水平相对落后的西部、县域市场,大部分专家对于临床研究的学术诉求不高。未来针对这部分专家,医学团队如何扎根下沉到基层,因地制宜,挖掘潜在的特殊临床需求,通过观念传递和强化,提高县域/广阔市场的临床诊疗规范化水平,最终造福患者,仍然是一个值得深思和探索的过程。

二. 新形势下医学事务工作的基础仍然是临床洞见的获取
临床洞见是医学事务日常工作中最常见、最接地气的内容,也是一切模式创新的基础。何为临床洞见?换个角度思考,也就是回答患者人群健康需要什么?临床上还有哪些未被满足的诊疗需求?对于收集到的医学洞见,除了分析临床专家对药物疗效和安全性的认知,更重要的是挖掘医生观念背后的真正原因,既而探寻临床未被满足的缺口,为管理产品的生命周期制定策略,开展医学活动。
在创新的新形势下,洞见的获取也不再仅仅局限于企业自身产品及其疾病领域未被满足的临床需求,比如药品的疗效、安全性、可及性、疾病的整体管理和患者个体化管理等。作为领域的医学大脑,在变革之初,医学顾问还应率先考虑临床洞见的维度,洞见的范围甚至可以扩大到院内的诊疗设备和器械、诊疗的规范化、医院和社区、城市和农村的健康管理、国家的医保政策等。

三. 从“幕后”走向“台前”,医学顾问如何呈现自身价值
新形势下,作为跨部门合作的排头兵,医学顾问应当越来越重视“知识管理”体系呈递核心价值的重要性,基于系统化的工作程序和平台,及时敏感捕捉药物产品及其相关治疗领域专业资讯,有效识别、整合和归档,并最终促成这些信息在公司内外部的有效扩布、利用。
构建“知识管理”体系,最主要的四个要素包括:
◆ 治疗领域:产品上市前/上市后,制作医学培训幻灯片,及时更新疾病领域的诊断评估量表、标志物和医学文献信息。
◆ 产品:产品作用机制及不良反应处理、配套相应的Q&A等医学材料。
◆ 关键研究:对于产品的自身数据,企业内部可以考虑配备统一的数据解读幻灯和Q&A手册,解答专家疑惑。
◆ 准入/医保:及时了解国家相关政策,为产品的医保准入工作提供医学证据。
在知识输出和扩布过程中,医学顾问的价值应运而生。面对新发布的研究数据,医学顾问能否作为“消息传播的第一人”,及时给销售同事培训,同时扩布给临床医生,这是时间上的价值体现。除此之外,价值还体现在知识厚度和可及性层面,即如何深入浅出地将这些内容传递给MSL、品牌组和销售同事,将自己读厚的内容以最简单的形式呈现给跨部门同事,解答他们的疑惑,在小细节上体现大的价值。而知识扩布的最终价值,则是传递给临床医生,使其借助我们在“知识管理”上的工作,推动诊疗方式进步,最终实现患者获益。

总结来看,医学事务的灵魂就是解决从哪里来,到哪里去的问题,同时规划了路径。“从哪里来”即探寻临床洞见中有哪些未被满足的诊疗需求,“到哪里去”即医学事务最终会产生怎样的医学价值,中间的路径就是不断创新和实践。对于医学顾问来说,在实现工作价值的过程中,也会不断增强严谨的科学思维能力,这对个人职业发展也有深远的意义。
本文仅供知识分享之目的,若存在侵权行为或疏漏,请与本平台联系,我们将及时处理!