对于MSL来说,以拜访为核心的KOL管理是最基础的日常工作,高质量的拜访不仅可以实现医学信息的高效传递,建立与专家的良好互动,而且可以树立个人、部门乃至公司的专业品牌形象,并藉此强化后续深入合作的可能。所以,有句话说的好:“得拜访者得天下”。
一次完整的医学拜访由六个环节构成,包括:访前准备,开场,问题呈递,异议处理,达成共识,缔结。
在这六个步骤中,哪一项才是关乎成败的关键环节呢?我们之所以觉得拜访困难是因为它充满着不确定性,应对这种不确定性,除了临场应变能力之外,最好的应对就是提前做好充分的准备。因此,访前准备才是拜访流程中最关键的环节。
根据经验,访前准备可以从物料准备、信息准备、内容准备、心理准备这四个方面来进行。
01 物料准备
这一项相对来说是最轻松的。这其中最重要的一点是:出门前确认各种资料是否备齐,最好通过罗列比照清单逐一落实。

02 信息准备
首先需要收集的是专家的相关信息。可通过医院官网了解专家的职称、行政任职、学术任职、研究领域等基本情况;而阅读专家及其团队发表的文献可以深入了解专家的研究思路以及学术历程;除此之外,还有一条捷径可供参考——科室的微信公众号,但一般仅限于少数权威科室。
通过网络收集公开信息后,我们还需向区域销售同事了解一些专家的非公开信息,比如用药经验、治疗观念、甚至个人好恶、近期是否发生重大事件等。这些信息都可用于谈话开场,有助于顺利开启话题,同时避免跳坑踩雷。通过以上信息的了解,我们会对此次拜访的顺利程度有大致的预判。
03 内容准备
内容准备是访前准备中最关键的一环。首先需要确立一个符合SMART原则的拜访目标,也就是说这个目标必须具备:具体、可衡量、可接受、可实现且有时间性这五个特性。然后根据目标来设置拜访的模式。
若为事务性拜访,则根据合作的项目内容(会议、临床研究、媒体采访等)可向专家发出邀请、进行探讨和洽谈等。需要注意的是,我们一定要熟悉项目本身的特点和优势,精确地找到利益输出点,从而和专家达成良好的共识。
若为非事务性拜访,可以采用文献式、调研式、汇报式等模式进行。
文献式:携带研究领域最新发表的重磅文章,亦可以是具有争议的文章,还可以提前整理制作领域内研究进展的幻灯,和专家探讨。
调研式:围绕调研主题设计3-5个问题,问题设计遵循由开放到封闭的漏斗式提问,最终得出结论。
汇报式:传递我司产品的最新临床研究结果,倾听专家的反馈。
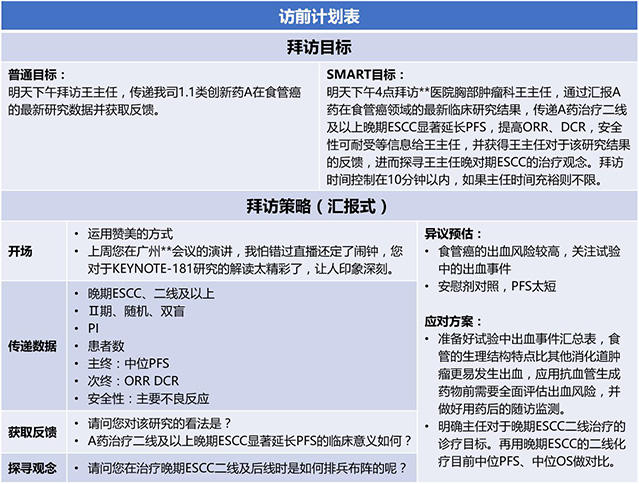
下面我们用一张访前计划表来举例说明访前内容准备:

完成拜访目标和策略制定后,拜访的脉络已经了然于心。但不要忘了“被误解是表达者的宿命”,如何将我们准备的内容精准的传递出去,还需要进行预演。将整个拜访过程加以模拟和演练,关键信息可以落笔成文的反复记诵,以保证表达的准确流畅。

04 心理准备
心理准备是我们最容易忽视的环节,却往往决定了拜访的成败。设想一下,如果在拜访专家时,面红心跳,大脑空白,语无伦次,能顺利完成拜访吗?而这样的情况,对于拜访经历较少的新人或者拜访高级别专家时,却时有发生。
我们为什么会紧张?面对紧张我们又能做些什么呢?
其实紧张产生的原因有很多,从客观原因出发,如果拜访经历很少,经验欠缺,很难做到不紧张。这时切忌操之过急,要意识到经验需要一步一步累积的,通过不断总结成功的拜访经验,树立信心,这种紧张便会杳无踪影。
而更多的时候紧张源于主观的原因。比如,对一次拜访抱了过高的期望,带着压力拜访,“欲速则不达”,过大的压力往往适得其反。我们应该给自己留一些余地,在拜访中保持一颗平常心。再比如,无法正确面对专家的负面信息。当我们从其他途径了解到,专家情绪阴晴不定,经常发火时,在拜访该专家前会不由自主的紧张。这时候,要运用“正向意图假设”法,暗示自己:今天专家心情很好,跟别人不好交往,也许跟我会很投缘,还可以设想和专家侃侃而谈的场景从而抚平紧张的情绪。
其实心理建设的关键就是不断的增强自信心,相信自己可以和专家在同一学术层面进行有效地交流和对话,才能做到在的过程中不卑不亢,最终获得专家的认可。
总而言之,台上十分钟,台下十年功。拜访的时间看似短暂,却是MSL学术、沟通、应变能力的集中展现。只有做好充分的访前准备,才能保证拜访时的精彩绽放。
本文仅供知识分享之目的,若存在侵权行为或疏漏,请与本平台联系,我们将及时处理!